(苏政办发〔2021〕87号)
各市、县(市、区)人民政府,省各委办厅局,省各直属单位:
《江苏省“十四五”高质量就业促进规划》已经省人民政府同意,现印发给你们,请认真组织实施。
江苏省人民政府办公厅
2021年10月12日
(此件公开发布)
江苏省“十四五”高质量就业促进规划
就业是最大的民生,也是经济发展最基本的支撑。为实现与江苏经济社会发展水平相适应的高质量就业,扎实推进共同富裕取得实质性进展,根据国家“十四五”就业促进规划和《江苏省国民经济和社会发展第十四个五年规划和二〇三五年远景目标纲要》等要求,制定本规划。
一、推动实现高质量就业的时代背景
(一)重大意义。
推动实现高质量就业,是党中央在新的经济社会发展阶段对就业工作提出的新要求,是顺应新时代社会主要矛盾变化和人民对美好生活向往作出的重大决策部署。党的十九届五中全会将实现更加充分更高质量就业作为“十四五”时期经济社会发展的重要目标。当前,江苏已胜利完成“十三五”规划确定的目标任务,“强富美高”新江苏建设取得重大阶段性成果,高水平全面建成小康社会取得决定性成就。进入新发展阶段,省委十三届九次全会明确提出把“提高就业创业质量”作为“十四五”时期更好推进全体人民共同富裕的一项重要举措。
江苏是经济大省,也是人口大省、就业大省,劳动力资源丰富,人才集聚度高,社会流动性大。推动实现高质量就业,有利于稳固和提升就业这一最大的民生工程、民心工程、根基工程,为改革发展提供更大的回旋空间;有利于夯实美好生活基础,保障和改善民生,扎实推动共同富裕,促进社会和谐稳定,增强人民群众的获得感、幸福感、安全感;有利于引导劳动者将个人发展融入国家富强、民族复兴进程,更好地发挥积极性、主动性和创造性,实现自身社会价值,促进人的全面发展和社会全面进步。
(二)发展基础。
“十三五”时期,江苏坚决贯彻落实党中央、国务院和省委、省政府关于稳就业的一系列决策部署,深入实施就业优先战略和更加积极就业政策,保持了就业局势总体稳定,为经济社会发展作出了重要贡献,江苏就业工作2016年、2018年、2019年三次获得国务院办公厅表扬激励。
就业规模不断扩大。坚持把稳定和扩大就业作为经济运行合理区间的下限,将城镇新增就业人数、调查失业率作为宏观调控的重要指标纳入国民经济和社会发展规划及年度计划,扎实做好“六稳”工作,全面落实“六保”任务,综合施策确保就业稳定增长。“十三五”时期,全省GDP年均增长6.3%,为稳定扩大就业奠定了坚实基础;城镇累计新增就业725.87万人、年均145万人以上,城镇登记失业率、调查失业率分别控制在4%和4.5%以内;“十三五”时期末城乡就业人口总量近4900万人。
就业结构持续优化。深入推进新型城镇化建设,实施乡村振兴战略,推动农村一二三产业融合发展,促进城乡就业合理流动。深化供给侧结构性改革,加快推动产业转型升级,促进互联网和实体经济深度融合,打造先进制造业集群,创造更多优质岗位。实施现代服务业发展五年行动计划,大力发展生产性服务业,扶持消费性服务业,就业容量不断扩大,就业结构同步优化。2020年末,一二三产业就业人口比例为13.8∶39.7∶46.5,城乡就业人口比为71.1∶28.9,与2015年末相比,第三产业就业人口比例提高了7.9个百分点,城镇就业人口比例提高了6.5个百分点。
就业质量有效提升。规范落实就业失业登记、劳动用工备案等管理制度,完善工资正常增长机制,提升劳动者就业创业能力,实施全民参保计划,着力改善劳动者就业环境,注重加强劳动人事争议调解仲裁和劳动保障监察,切实保护劳动者合法权益。2020年全省居民工资性收入2.47万元、一类地区最低工资标准2020元,比2015年末分别增长了43.6%、23.9%;2020年末全省规模以上企业劳动合同签订率达98%以上;城乡基本养老、医疗、失业、工伤保险参保人数分别达5961万人、7968万人、1891万人、2131万人,参保人数稳中有增。
就业政策日趋完善。针对宏观经济形势、外部环境变化对就业的影响,实施就业优先政策,强化就业政策供给,稳岗位、扩渠道、提技能、促匹配、兜底线政策体系不断完善。推进基层人社平台标准化、信息化建设,推行“互联网+就业服务”,建成覆盖城乡、五级贯通的公共就业创业服务体系。加强就业专项资金管理,优化支出结构,提高使用效益,2016年以来全省各级财政用于促进就业的资金超过250亿元,保障了各项惠企惠民政策举措的落实。
创业带动就业成效明显。深化“放管服”改革,推进商事制度改革、行政审批制度改革,推行“多证合一、一照一码”“证照分离”“不见面审批(服务)”,优化创新创业环境,释放创新创业潜能。加快发展新经济、培育发展新动能、构筑双创新引擎,市场主体快速增长。2020年末全省私营企业和个体工商户共1189万户,比2015年末增长108.8%。实施全民创业行动计划,畅通创业富民通道,共扶持城乡劳动者成功创业149.64万人,带动就业599.76万人。
重点群体就业保障有力。坚持把高校毕业生就业摆在就业工作首位,实施就业创业促进、基层成长、就业见习等计划,高校毕业生年末总体就业率保持在93%以上。建立健全就业失业登记、求职登记、创业服务和农村困难家庭就业援助“四项制度”,推进农村劳动力转移就业,2020年末农村劳动力转移率达77.7%。稳妥安置化解过剩产能分流职工和长江禁捕退捕渔民,统筹做好退役军人、残疾人、妇女就业工作,开展困难群体就业援助,城镇零就业和农村零转移家庭始终保持动态清零。高标准完成国家对口扶贫和省扶贫工作任务。

(三)机遇挑战。
“十四五”时期是我国开启全面建设社会主义现代化国家新征程、向第二个百年奋斗目标进军的第一个五年。党中央、国务院高度重视就业工作,实施就业优先战略,为实现更加充分更高质量就业提供了根本保证;我国已转向高质量发展阶段,以国内大循环为主体、国内国际双循环相互促进的新发展格局加快构建,新一轮科技革命和产业变革深入发展,新兴就业创业机会日益增多,为就业长期稳定创造了良好条件。我省拥有坚实的实体经济基础、完善的产业链供应链、丰富的科教人才资源和良好的营商环境,发展韧性强劲;“一带一路”建设、长江经济带发展、长三角区域一体化发展三大国家战略交汇叠加,苏南国家自主创新示范区、南京江北新区、江苏自由贸易试验区建设全面推进,创新驱动、乡村振兴战略深入实施,新的就业增长点不断涌现;劳动力整体受教育程度上升,社会性流动更加顺畅,劳动力市场协同性增强,推进高质量就业前景广阔。
同时,我省“十四五”时期就业工作也面临许多新趋势新挑战。全省人口结构性问题凸显,老龄化程度加深;产业转型升级、技术进步对劳动者技能素质提出了更高要求,创新型、技术技能型、绿色就业等相应人才的培养和储备不足,结构性就业矛盾更加突出;就业人口高度集中,不同区域、行业、教育和技能水平劳动者的就业状况、收入水平不平衡,部分行业职业稳定性低、流动性高;就业歧视仍然存在,劳动力市场运行复杂性加剧,灵活就业和新就业形态劳动者权益保障亟待加强。此外,新冠肺炎疫情仍在全球扩散蔓延,单边主义、贸易保护主义不断升温,产业链供应链深刻调整,江苏作为外向型经济大省,受世界经济波动影响较大,不稳定性不确定性因素增加,对就业的冲击需警惕防范。总之,就业形势仍较严峻。必须深刻认识就业领域主要矛盾的变化,坚持问题导向,采取务实举措,调动各种积极因素,推动实现高质量就业。
二、推动实现高质量就业的总体要求
(一)指导思想。
以习近平新时代中国特色社会主义思想为指导,深入贯彻党的十九大和十九届二中、三中、四中、五中全会精神和习近平总书记对江苏工作的重要指示要求,紧紧围绕“争当表率、争做示范、走在前列”新使命新要求,坚持以人民为中心,立足新发展阶段,贯彻新发展理念,构建新发展格局,以推动实现更加充分更高质量就业为目标,深入实施就业优先战略,不断完善就业优先政策体系、扶持创业带动就业体系、职业技能培训体系、重点群体就业支持体系、公共就业服务体系,千方百计稳定和扩大就业,努力提升就业质量,着力打造高质量就业先行区,为谱写“强富美高”新江苏的现代化篇章提供坚实保障。
(二)基本原则。
——坚持就业优先、政策协同。把就业摆在经济社会发展优先位置,把稳定和扩大就业作为经济运行合理区间的下限,充分发挥劳动力市场信号和就业目标的引导作用,根据就业形势变化,及时调整宏观政策取向、聚力支持就业。
——坚持扩容提质、优化结构。把促进充分就业作为实现高质量就业的前提,千方百计开发更多就业岗位,着力培育高质量就业增长极。更加重视人口结构变化、产业转型升级、区域经济结构调整等带来的日益凸显的结构性就业矛盾,推动形成劳动力市场更高水平的供需动态平衡。
——坚持市场主导、政府调控。推动有效市场和有为政府更好结合,既要坚持市场化社会化就业方向,充分发挥市场配置劳动力资源的决定性作用,又要强化政府责任,优化整合各类资源,为促进高质量就业提供强有力政策支持和基础性服务保障。
——坚持聚焦重点、守牢底线。紧盯就业领域关键环节和突出问题,瞄准重点地区、重点行业和重点群体,制定更加精准有效的政策举措,因地因企因人加强分类帮扶援助,切实防范失业风险,兜牢民生底线。

(三)发展目标。
坚持在经济转型中推动就业转型,以就业转型支撑经济转型。到2025年,在解决“劳有所岗”基础上,努力做到“劳有优岗”,劳动者公平就业、稳定就业、创业就业、素质就业和体面劳动“五位一体”新格局基本形成,就业工作继续走在全国前列。
——推动更加充分就业。就业规模稳步扩大,城镇新增就业500万人。劳动力市场供求基本平衡,就业局势保持稳定,城镇调查失业率控制在5%左右。就业结构不断优化,三次产业就业比例与产业结构相匹配,城镇就业比重达到73%以上。
——实现更加体面劳动。劳动环境有效改善,劳动关系更趋和谐。职工工资收入增长与GDP增长基本同步,城乡基本养老保险参保缴费率90%以上,就业稳定性明显提高。职业技能培训规模不断扩大,劳动者就业能力逐步提升,每万名劳动者中高技能人才数达到1000人。
——促进更加便捷创业。创业引领作用更加凸显,创业环境更加优化,创业机会更多、渠道更广、领域更宽。扶持城乡劳动者创业75万人,带动就业300万人。开展创业培训50万人。新增认定省级创业示范基地150个,扶持大学生优秀创业项目2000个。
——提供更加优质服务。全方位就业服务体系全面建立,公共服务和市场化服务协同发展。城乡公共就业创业服务一体化信息支撑能力明显增强,服务水平和群众满意度不断提升。人力资源服务业高质量发展,为市场提供更加多元、专业、个性的服务,人力资源市场配置效率更高。

三、坚持经济发展就业导向,创造更加充分就业机会
落实宏观政策,完善促进就业扩容的产业政策,大力发展吸纳就业能力强的行业企业,加大产业投资,促进消费升级,支持民营经济和中小微企业健康稳定发展,创造更多高质量就业机会。
(一)保持经济就业良性循环。
促进经济运行在合理区间。健全宏观政策协同和传导落实机制,合理制定经济增速预期目标,集中精力推进改革创新、推动高质量发展,以经济高质量发展带动就业高质量发展。精准对接国家重大发展战略和中长期发展规划,加强就业政策与财税、产业、投资、金融、外贸、消费、区域等政策的相互衔接,在制定各项经济政策、发展规划中强化就业优先导向,带动多样化高质量就业,实现经济稳定发展与就业质量提升互促共进、良性循环。
发挥产业投资带动就业的关键性作用。建立重大政策、重大项目带动就业影响评估机制,在规划编制、投资审批、资金安排、项目管理、信用监管时,把增加就业岗位和人力资源配置作为评价项目的重要指标统筹考虑。在审批政府投资项目和重大基础设施项目、申请和安排中央预算内投资和省本级财政资金时,加强对带动就业的评估,同等条件下,优先建设就业带动能力强和就业质量高的项目。加大5G、数据中心、工业互联网等新基建领域建设和民生领域基础设施投入力度,加强农村人居环境整治、城乡基础设施、生态环境等领域补短板项目建设,扩大有效投资规模,增加就业岗位。推动制造业投资稳定增长,强化实体经济促进就业的基础性作用。
促进内需创造更多就业岗位。坚持扩大内需战略,着力扩大居民消费,拓展农村消费市场,推动消费提质升级,大力培育数字消费、康养消费、绿色消费等新兴消费,创造更多就业增长点。促进线上线下消费深度融合、跨境电子商务高质量发展,推动零售、餐饮、汽车、家电等消费品更新升级,进一步提升传统消费、培育新型消费,充分释放消费潜力。优化消费需求管理,发挥政策对消费的引导作用,完善财税金融政策,加强消费者权益保障,营造安全友好的消费环境,为扩大就业提供坚实支撑。
(二)挖掘一二三产就业潜力。
促进农村一二三产融合拓展就业空间。坚持农业农村优先发展,加快构建现代农业产业体系、生产体系、经营体系,优化优势特色产业布局,建设优势特色产业集群,促进农村一二三产业融合发展。建设“一村一品”“一镇一业”示范村镇,打造国家级和省级特色农产品优势区。推动小农户与现代农业发展有机衔接,发展多种形式适度规模经营,培育农村新型经营主体。加大政策支持力度,有效拓宽农村电子商务、乡村休闲旅游农业、农业生产性服务业等新产业新业态就业空间。深化农村集体产权制度改革,多措并举发展新型集体经济,提高市场化运营和农民收入水平,释放农业农村就业潜能。

大力发展先进制造业提升就业质量。坚定不移推进制造强省、质量强省、网络强省、数字江苏建设,聚焦13个先进制造业集群和战略性新兴产业,争创一批具有标杆示范意义的国家级先进制造业集群,打造一批具有较强国际竞争力的“链主企业”和隐形冠军企业,攻克一批制约产业链自主可控、安全高效的关键核心技术,推动一批卓越产业链竞争实力和创新能力达到国内一流、国际先进水平。建立产学研一体的创新体系和协同机制,加快科研成果转化。在一些技术禀赋丰富、创新要素集聚的地区,优先发展金融、咨询、研发设计、高端设备制造、生物技术等高端产业。推进先进制造业与现代服务业深度融合,实现贸易产业向产业链两端拓展。注重发展技能密集型产业,推动制造业转型升级,创造更多高质量就业岗位。

推动服务业发展培育更多就业增长点。进一步放宽服务业市场准入,深入推进服务业扩大开放。大力发展现代服务业,推动生产性服务业向专业化和价值链高端延伸、生活性服务业向高品质和多样化升级。实施生产性服务业十年倍增计划,推动工业设计、科技服务、现代物流、信息技术服务、节能环保服务、供应链管理等全产业链整合优化,促进金融服务、商务服务、会展经济、法律服务等提质增效。加快生活服务业高品质和多样化升级,充分释放服务业就业容量大的优势。促进家政、养老、托育等社区服务业提质升级,充分发挥社区超市、便利店、快递代收代寄、家政等带动就业增收作用,促进失业人员、困难家庭和老龄就业。

(三)增强就业吸纳能力。
培育壮大就业新动能。落实包容审慎监管要求,营造公平竞争市场环境,催生更多新产业新业态新商业模式。推动平台经济持续规范发展,引导平台企业放宽入驻条件、降低管理服务费,与平台就业人员就劳动报酬、工作时间、劳动保护等建立制度化、常态化沟通协调机制。加快发展数字经济,推动数字产业化和产业数字化转型,促进数字经济与实体经济深度融合,创造更多数字经济领域就业创业机会。推动共享经济发展,培育多元化多层次就业创业需求。加强新兴职业开发,及时做好新职业发布和应用。
支持民营经济发展吸纳就业。培育壮大民营经济,激发市场主体活动,发挥民营经济和中小微企业吸纳就业主渠道作用。通过政策引领、机制创新、项目实施、平台建设、人才培育等提升民营企业竞争能力,培育一批核心技术能力突出、集成创新能力强、引领产业发展的创新型民营企业。支持中小微企业走专精特新发展之路,培育“小巨人”企业,扩大高质量岗位供给。支持吸纳就业能力强的劳动密集型行业企业发展。优化市场主体服务保障,持续减轻企业负担。弘扬企业家精神,增强企业家爱国情怀,自觉担负社会责任,为推动发展、促进创新、改善民生、吸纳就业作出更大贡献。
支持灵活就业和新就业形态发展。健全促进多渠道灵活就业机制,鼓励传统行业以跨界融合、业态创新等方式增加灵活用工和新就业形态就业机会。建立完善适应灵活就业和新就业形态的劳动权益保障制度,放开灵活就业人员在就业地参加社会保险的户籍限制,促进有意愿、有缴费能力的灵活就业人员、新就业形态从业人员参加企业职工基本养老保险、城镇职工基本医疗保险。完善落实用人单位为其非全日制从业人员缴纳工伤保险费政策,推进平台灵活就业人员职业伤害保障工作。开展灵活就业人员参加住房公积金制度试点。建立灵活就业人员统计监测制度,把灵活就业岗位供求信息纳入公共就业服务范围,推进新就业形态技能提升和就业促进项目,开展向新就业形态从业人员送服务活动。

四、壮大区域就业内生动力,形成更加合理就业结构
紧紧围绕推进新型城镇化建设、实施乡村振兴战略和重大区域发展战略,促进劳动力和人才合理有序流动,推动区域就业协调发展,调整优化就业结构。
(一)推进城乡就业双向流动。
提高城镇就业综合承载能力。推进以人为核心的新型城镇化建设,把县域作为城乡融合发展的重要切入点,全面提高县域经济发展质量,增强县城就业服务和承载能力。引导劳动密集型产业、县域特色经济及农村二三产业在县城集聚发展,优化提升公共服务供给配置水平,扩大城镇就业空间。深化户籍制度改革,增加大中城市就业吸纳能力,放开城区常住人口500万以下城市落户限制,推进南京、苏州等特大城市放宽放开落户限制。健全完善外来人口居住证管理制度,完善城镇建设用地增加规模与吸纳农业转移人口落户数量挂钩机制,综合施策支持农村转移人口市民化。依法保障进城落户农民承包地、宅基地、集体资产等权益,探索农户“三权”市场化退出机制。
实施乡村振兴促进返乡就业。深入贯彻乡村振兴战略,实现巩固拓展脱贫攻坚成果同乡村振兴有效衔接。支持农业产业发展,推动特色田园乡村、美丽宜居乡村建设,开展富民强村帮促行动,促进乡村产业振兴、人才振兴、文化振兴、生态振兴和组织振兴。健全城市优质资源要素下乡长效促进机制,推进“万企联万村、共走振兴路”行动,支持企业和社会组织在农村兴办各类事业。落实学费补偿和助学贷款代偿等政策,鼓励高校毕业生到苏北和基层一线工作。实施乡土人才“三带”行动计划,推动带领技艺传承、带强产业发展、带动群众致富。持续推进“三支一扶”计划和科技特派员制度,为乡村振兴提供人才智力支持。以“园中园”、“飞地经济”、功能拓展等方式,整合利用现有各类园区建设返乡入乡创业园。加快农村公共基础设施建设,加大以工代赈投入力度,促进更多农民工、退役军人等人员返乡入乡就业创业。
加强公共服务供给助力就业。推进基本公共服务均等化,加快完善以实际居住地为依据的基本公共服务供给机制,实现常住人口与户籍人口同等享受基本公共服务。推进城乡义务教育一体化,扩大城镇教育资源供给,加快实现义务教育学校标准化办学。完善城乡一体的就业和失业登记管理制度,实行常住地公共就业创业服务。完善落实跨地区跨制度流动就业人员各项社会保险关系转移接续政策和服务。健全统一的城乡居民基本医疗保险和大病保险制度,将常住人口纳入当地基层医疗卫生服务体系管理范围,按规定享有同等补助标准的国家基本公共卫生服务。坚持以政府为主提供基本住房保障,稳步扩大住房保障对新就业无房职工、城镇稳定就业外来务工人员的覆盖。
(二)促进区域就业均衡配置。
促进区域协调发展拓展就业空间。深入实施“一带一路”建设、长江经济带发展、长三角区域一体化发展等国家战略,加快扬子江城市群和沿海经济带、徐州淮海经济区中心城市建设,大力推进南京都市圈、苏锡常都市圈、徐州都市圈发展,促进区域空间协同和一体化发展、公共服务标准衔接和共建共享,拓宽城市间就业人员流动空间。进一步深化区域合作机制、优化区域互助机制、健全区域利益补偿机制,引导城乡各类要素自由流动、公平交换、合理配置,扩大城市间、区域间就业人员流动规模,形成区域协调发展、协同发展、共同发展的良好局面。

加强东西部劳务协作。将对口协作地区赴江苏就业劳动力管理服务工作纳入我省农民工综合服务体系,巩固拓展中西部地区脱贫劳动力来苏就业成果,打造东西部协作“升级版”。深化产业合作、资源互补、劳务对接,推进东西部企业合作,拓展劳务协作空间,加强职业技能培训,多方拓展就业创业岗位。完善异地转移就业对接机制,推进劳动力跨区域转移就业。注重加强协作双方沟通与协调,依托公共就业和人才服务机构,搭建就业资源整合平台,促进劳务信息共享,精准对接企业用工和劳务输出渠道与信息。定期组织开展劳务供需对接活动,联合举办现场招聘会,发布就业信息,提高劳务输出组织化程度,吸引更多青壮年劳动力来苏就业。
畅通交通运输网络促进人员流动。完善省域一体化、多层次、快速化交通圈,构建便捷联通长三角的城际铁路网,规划建设南京都市圈、苏锡常都市圈、徐州都市圈城际铁路网,实现中心城市、周边城市(镇)、新城新区等轨道交通有效衔接。推动南通新机场与北沿江高铁衔接以及南京禄口国际机场、苏南硕放国际机场等接入高铁或城际铁路。强化交通网络和枢纽建设,建设一批高速公路、国省干线公路网络,实施农村公路提档升级,推进“四好农村路”高质量发展,支持地方开通毗邻公交线路,推进多种交通无缝衔接,促进人员流动互通宜达。
五、加大创新创业扶持力度,持续推动创业带动就业
优化创新创业环境,完善落实各项扶持政策,在更大范围、更高层次、更深程度上推进大众创业万众创新。支持劳动者通过创新创业拓展发展空间,带动更多劳动者就业。
(一)优化创新创业环境。
持续优化营商环境。深化创业领域“放管服”改革,严格执行全国统一的市场准入负面清单,未列入负面清单的行业、领域、业务等,各类企业均可以依法平等进入。推进“证照分离”和“一照多址”改革。依托企业开办“全链通”平台,实现企业开办全程网上办理,推进电子营业执照、电子印章应用。推进企业开办事项省内“一网通办”、跨省通办,推行证明事项和涉企经营许可事项告知承诺制,精简申报材料、减少审批时间,降低入市门槛,激发市场活力和社会创造力。深化注销便利化改革,压缩简易注销时间。健全知识产权保护制度,加强社会信用体系建设。
推进创业载体建设。坚持政府引导、市场主导,打造集创业培训、政策咨询、开业指导、融资服务、创业交流、跟踪扶持于一体的综合性创业载体平台。实施科技创业载体提质增效行动,量质并举推动科技创业载体向专业化、一体化、品牌化方向发展。引导和推动创业孵化与高校、科研院所技术成果转化相结合,完善技术支撑服务。推动创业资源开放共享,鼓励龙头骨干企业建立企业内部资源平台,为有创业意愿的职工以及产业链上下游创业者提供资金、技术、市场支持。建设以“互联网+”工作空间、网络空间、社交空间和资源空间为一体的全新创业载体,实现创新与创业、线上与线下有机结合。

(二)完善创业扶持政策。
强化创新创业主体培育。实施全民创业行动计划,突出大学生、农民、科研人员、城镇失业人员、留学回国人员、复员转业退役军人等群体,推动创业向大众化、发展型、全领域转变。大力开展高校创新创业教育,引导大学生在战略性新兴产业、先进制造业、现代服务业等领域自主创业。支持高校、科研院所等事业单位聘用在专业技术岗位上的科研人员兼职创新或者在职、离岗创办企业。支持农民工返乡入乡创业,引导返乡农民工在农林产品加工、休闲观光农业、农业生产性服务业等领域创业。加大失业人员帮扶力度,引导城镇失业人员在家政服务、社区养老、商品零售等领域创业。强化创业培训和指导服务,扶持自主择业军转干部、自主就业退役士兵自主创业和返乡创业。加强创业人才的培养和引进工作。
完善落实财税土地等政策。继续实施支持和促进重点群体创业就业税收政策。完善落实一次性创业、场地租金、带动就业、基地运营,以及创业孵化和创业项目等补贴政策,推动各项政策由线下实体经济企业向线上电子商务企业覆盖。完善大众创业万众创新、现代农业、农产品加工业、休闲农业和乡村旅游等用地政策,盘活存量土地资源。对利用存量房产、土地资源发展国家支持产业、行业的,可实行继续按原用途和土地权利类型使用土地的过渡期政策。完善科技人员创业股权激励和分红激励政策。
加大金融信贷支持力度。落实富民创业担保贷款和贴息政策,更好地发挥信用体系功能,降低反担保门槛,提高贷款的可获得性。实行创业担保基金放大倍数与贷款还款率挂钩机制,提升担保基金效能。优化完善“小微创业贷”“苏科贷”“苏贸贷”“苏农贷”“人才贷”等金融支持政策措施,提高贷款投放规模。拓宽融资渠道,专项支持各类创业平台发行双创债券。发挥省级新兴产业创业投资引导基金、天使投资引导资金的杠杆作用,鼓励引导民间投资等社会资本支持创业,重点服务种子期、初创期小微企业和原创项目的融资需求。加强新兴领域创业投资服务,提升项目路演、投融资对接、信息交流等市场化专业化服务水平。
(三)提升创业服务水平。
强化创业项目开发。建立政府支持、社会参与、市场运作的创业项目开发机制,加强创业项目征集与培育、推介与孵化、投融资与转化全链条衔接,提高创业项目转化成功率。支持各类创业服务机构开发符合江苏产业发展方向、市场前景广阔的创业项目,鼓励企业和个人将科技发明、专利等转化为创业项目,加快建设面向全省、开放共享的创业项目库。建立创业项目有效采集和定期发布制度,开展多种形式的创业项目展示推介活动,促进创业者与创业项目有效对接。遴选扶持一批科技含量高、市场前景好和就业拉动力强的优秀创业项目,给予适当奖励补助,促进其加快转化落地。
优化创业培训服务。加大政府购买培训力度,实施“马兰花创业培训项目”,建设省级创业培训项目库,将引进实施的省库项目纳入当地政府财政补贴目录,着力提高创业培训质量。加强基层创业服务平台建设,提升线上线下创业服务能力,打造培训学习、创业实践、咨询指导、跟踪帮扶等一体化创业服务体系。培育市场化创业服务机构,实现与公共创业服务优势互补。常态化组织“创业指导专家团基层行”活动。组织开展国家级创业型示范城市、全国创业孵化示范基地、农民工返乡创业园以及省级创业示范基地、创业带动就业典型企业等创建工作。
开展创新创业品牌活动。发挥各地各部门优势,组织开展双创活动周、创业文化节等系列主题活动,举办创业大赛、创业成果展示、创业故事宣讲等推介活动,弘扬创业文化,鼓励有志者投身创业。加大宣传力度,充分利用各类媒体,深入宣讲扶持创业政策措施,广泛宣传涌现出来的创新创业先进典型。

六、完善就业优先政策,营造更加公平就业环境
构建系统完备、科学规范、运行有效的就业政策体系,建立劳动者平等参与市场竞争的就业机制,营造公平就业环境,强化就业服务保障。
(一)完善城乡普惠的就业政策。
健全就业政策体系。制定实施《江苏省就业促进条例》,提高就业工作法制化建设水平。完善就业优先政策体系、扶持创业带动就业体系、职业技能培训体系、重点群体就业支持体系和公共就业服务体系,打造全生态、专业化、多层次的创业服务体系。营造公平就业制度环境,逐步消除民族、种族、性别、户籍、身份、残疾、宗教信仰等影响平等就业的不合理限制或就业歧视,推动城乡劳动者在就业地、常住地平等享受就业政策。围绕高质量就业目标,建立完善考核指标体系,加大对就业工作成效明显地区的激励支持力度。加强就业资金绩效管理,提高就业资金使用精准度。
健全城乡一体的基本就业制度。坚持城乡统筹发展,建立健全覆盖城乡全体劳动者的促进就业体系,形成城乡平等的就业制度。落实城乡一体的就业和失业登记制度,推行实名制享受就业扶持政策、公共就业创业服务和失业保险待遇。健全城乡劳动力调查统计制度,为制定就业政策、实施就业调控提供数据支撑。实施劳动预备制度,对有就业要求的初高中毕业生实行一定期限的预备制培训,使其取得相应的职业资格或者掌握一定的职业技能。建立就业见习制度,提高就业困难高校毕业生的实践能力和就业能力。健全就业援助制度,完善就业困难人员认定、退出动态管理机制,实施优先扶持和重点帮助。实行人力资源市场信息发布制度,在更大范围促进劳动者自主就业和市场调节就业。
提升就业政策效能。推动财政补贴政策、税收优惠政策、金融信贷政策扩面、提标、增效,丰富就业政策“工具箱”。构建常态化援企稳岗帮扶机制,扩大失业保险稳岗返还政策受益面。统筹各级各类职业技能培训资金,加强集约化管理和使用,健全分层分类的培训补贴标准体系,畅通培训补贴直达企业和培训者渠道。明确就业见习补贴使用范围,用于支付见习人员基本生活费、为见习人员办理人身意外伤害保险以及对见习人员的指导管理费用。完善就业困难人员认定管理办法,制定灵活就业社保补贴标准化服务规程,推进城乡就业援助政策并轨。落实企业职工教育经费税前扣除政策。落实支持和促进重点群体创业就业有关税收政策,扣除限额(定额)按照国家规定的最高上浮幅度执行。将富民创业担保贷款政策覆盖到江苏行政区域内的全体城乡创业者,包括持有居住证的外地户籍在江苏创业人员。
(二)更好地保障重点群体就业。
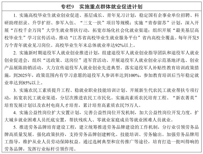
推进高校毕业生等青年群体就业创业。深入实施就业创业促进、基层成长、青年见习等计划,开发更多适合高校毕业生的高质量就业岗位,拓宽市场化社会化就业渠道。统筹实施“三支一扶”计划等基层项目,招募高校毕业生到苏中、苏北基层从事支教、支农、支医和帮扶乡村振兴等服务工作。精准实施离校未就业高校毕业生实名登记和跟踪服务,提供不断线就业服务。多渠道搭建职业指导、职业培训、就业见习、创业实践平台,对困难毕业生和长期失业青年实施就业帮扶。开展国家级高校毕业生就业见习示范单位、省级大学生职业生涯教育基地认定活动。组织开展以“成才观、职业观、就业观”为核心的就业育人主题教育,加强职业生涯教育,推动高校毕业生积极理性就业。
健全退役军人就业保障体系。建立部门联席、军地联动、区域合作常态化机制,加强退役军人就业公共服务体系建设,支持退役军人就业创业。将退役军人纳入现有就业创业、教育培训等扶持政策覆盖范围,并进一步加大优待力度。落实国家和省优先招录、招聘退役军人相关优惠政策,挖掘就业岗位资源,建立就业岗位目录,探索重点行业领域直招专招退役军人“直通车”和“教培先行、岗位跟进”就业模式。实施“村官”培养工程,选派优秀退役军人到党的基层组织、城乡社区和退役军人服务机构任职。加强退役军人保险制度衔接。积极预防和有效控制退役军人失业风险,重点解决下岗失业、零就业家庭等特殊困难退役军人就业问题。
推进农村劳动力转移就业。健全农民工工作协调机制,实施农民工素质提升工程,大规模开展农民工培训,不断提升农民工职业技能和综合素质。开展建筑产业工人队伍培育试点,完善教育培训、技能评价、劳动用工制度。健全农民工劳动权益保护机制,开展农民工市民化培训,促进农民工社会融合,分层次推进农民工市民化。打造县域优势特色产业“名片”,加大乡村特色产业培育力度,提升“一村一品”发展质量,开展创建农村劳动力转移就业示范县活动,引导农村劳动力就地就近就业、外出就业和返乡创业。推动农村电商发展,加强农村电商人才培育。实施高素质农民培育工程,壮大新型职业农民队伍。健全农村低收入人口和经济薄弱村、重点县区、“6+2”片区就业帮扶机制。
强化就业困难群体帮扶。畅通失业人员求助渠道,健全失业登记、职业介绍、职业培训、生活保障联动机制,促进失业人员尽快实现就业。健全就业困难人员动态管理机制,加大残疾人、特困职工家庭劳动力等群体就业援助力度。创新公益性岗位开发模式,提高岗位质量,发挥公益性岗位托底安置作用。加大乡村公益性岗位开发和安置力度。及时将符合条件的就业困难人员纳入最低生活保障、临时救助范围,更加有效保障和改善困难人员的基本生活。建立残疾人高质量就业服务体系,加强残疾人实名制管理,完善残疾人按比例就业制度和残疾人就业创业资金投入保障制度,推动党政机关、事业单位及国有企业带头按比例安排残疾人就业。有效防范资本无序扩张对中低收入群体就业带来的不利影响。
统筹做好其他群体就业工作。支持妇女平等就业,保障妇女在就业创业、职业发展、技能培训、劳动报酬、职业健康与安全、职业退出等方面的权益,为因生育中断就业的女性提供再就业培训公共服务。贯彻落实渐进式延迟法定退休年龄政策,开发老龄人力资源,积极应对人口老龄化。健全老龄劳动保障政策措施,优化老龄劳动者就业环境,强化老龄人口就业服务,提供更多非全职就业、灵活就业和社区工作等岗位,鼓励老年人老有所为,促进人力资源充分利用。稳妥安置产业结构调整分流职工、长江流域重点水域禁捕退捕渔民。做好港澳台居民来苏就业工作。加强外国人来苏就业管理。

(三)构建全方位就业服务体系。
提升公共就业服务效能。健全覆盖全民、贯穿全程、辐射全域、便捷高效的全方位公共就业服务体系,实施提升就业服务质量工程,提高公共就业服务标准化、智慧化、专业化水平。运用就业专项补助等资金,支持各类劳动力市场、人才市场、零工市场建设,推动构建公共服务和市场化服务各有侧重、互为补充的发展格局。支持民办非营利性社会组织提供公益性就业服务,鼓励各类志愿组织提供灵活性就业服务。建立就业实名制和跟踪服务机制,加强重点企业跟踪服务和登记失业人员分级分类服务,打造精准识别、精细分类、专业指导的公共就业服务模式。建立健全用工调剂机制,推动企业间用工余缺调剂、跨地区有组织劳务输出、失业人员有组织跨地区转移就业,推动形成劳动力市场更高水平的供需动态平稳。建设线上线下一体的服务体系,打造现场招聘、网络招聘、直播招聘“三位一体”公共服务平台,增加岗位供给,促进供需匹配。完善设施设备配置、人员配置等指导性标准,加强基层就业服务平台、就业管理队伍建设。开展窗口单位和职业指导人员业务技能练兵比武活动,培养专业化服务人员,全方位提升公共就业服务能力。

加快人力资源服务业高质量发展。实施人力资源服务业高质量发展行动计划,培育一批综合性人力资源服务骨干企业,加快发展专业化人力资源服务骨干企业。加强与国际知名人力资源服务机构的合作,鼓励有条件的省内人力资源服务机构“走出去”。注重行业领军人才、高级经营管理人才、从业人员的培养培训,提高行业人员队伍整体素质,提升服务能力。推进国家级、省级、市级人力资源服务产业园和省级专业性、行业性人力资源市场建设。推动人力资源服务业供给侧结构性改革,引导行业围绕传统产业转型升级和新兴产业发展需求,不断创新服务业态、服务产品和服务模式。实施“互联网+人力资源服务”行动,提升人力资源配置效率。推进人力资源市场法制化、信息化、标准化建设和诚信体系建设,加强市场监管,规范运行秩序,切实维护劳动者和用人单位合法权益。支持人力资源服务行业协会发展。

(四)建设一体化就业信息平台。
建设省级集中的就业创业经办系统。推进就业创业领域业务系统一体化建设,实现跨层级、跨地域、跨系统、跨部门、跨业务的工作协同和信息共享。精简办事环节和材料,规范全省就业创业领域业务经办和公共服务。建立统一的人员、单位、机构基础库,为业务经办、公共服务、决策分析提供坚实的基础支撑。推动业务、财务、档案一体化,依托社会保障卡实现就业创业领域各项补贴的精准发放。将“好差评”嵌入各业务系统,实现业务经办和行风建设正反馈。
打造科学精细的研判决策支持系统。建设全省统一的智慧就业云平台和高校毕业生精准招聘平台,整合公共人力资源市场信息资源,实现省级集中与共享。开展求职招聘与就业失业数据动态比对,合理引导用人单位招聘用工和劳动者求职择业,提升劳动力市场供需匹配效率。基于全省就业实时大数据平台,强化数据挖掘和信息利用,拓宽就业形势分析研判、失业动态监测、人力资源供求分析和就业创业政策评估等应用场景,实现数据实时动态可视化,为科学决策、工作督查、政策调整提供有力支撑。
推动实现就业创业服务“一网通办”。推动“异地办、就近办、马上办”,将90%以上的就业事项纳入网办大厅办理,让群众足不出户就能享受网上服务。推动“一窗受理、一网通办”,围绕就业服务“一件事”,实现关联事项“打包办”、高频事项“提速办”、所有事项“简便办”。推动“政策找人、秒办免办”,通过系统比对、智能审核、主动推送、主动发放等方式,实现政策服务快速精准落实。推动服务渠道多样化,提供现场办理、12333电话咨询系统、网办大厅、移动APP、小程序等多种服务方式。

七、推进职业教育技能培训,提升更加良好就业能力
顺应高质量发展、产业结构调整的需求,着眼缓解结构性就业矛盾,强化人力资本投入,加快发展现代职业教育,大规模开展职业培训,提升劳动者职业技能、职业素质和就业创业能力。
(一)完善职业教育体系。
推动职业教育改革发展。加快构建现代职业教育体系,培养更多高素质技术技能人才。深入推进育人方式、办学模式、管理体制、保障机制改革,稳步发展职业本科教育,建设一批高水平职业院校和专业。瞄准新一轮技术变革和产业优化升级,加大制度创新、政策供给、投入力度,弘扬工匠精神,提高技术技能人才待遇,畅通职业发展通道,吸引更多青年接受职业技能教育,为推进高质量发展提供有力人才和技能支撑。
优化现代职业教育体系。围绕产业发展对技术技能人才的需要,深入实施中职“领航计划”和高职“卓越计划”,打造一批优质特色品牌和高水平髙职院校,推动职业教育高质量发展。开展技工院校提升行动,壮大优质技工教育资源,大力发展技师学院,建设高水平技工院校。支持职业院校举办技师学院、技工学校,国有企业、大型企业、龙头企业参与举办或直接举办技工学校,指导规范民办技工学校。推进部省共建苏锡常都市圈职业教育改革创新,打造高质量发展样板。

深化产教融合、校企合作。统筹建立企业和院校“双元”培养技能人才体制机制,更好发挥企业技能人才培养主体作用。推动建立以城市为节点、行业为支点、企业为重点的产教融合发展路径与模式,促进教育和产业联动发展,实现教育链、人才链与产业链、创新链有机衔接。发挥地方政府、重点产业协会牵头作用,带动行业骨干企业联合职业院校等组建产教融合联盟,支持常州等地建设国家产教融合示范市。推动职业院校与重点产业、骨干企业深度合作,建设一批高水平产教融合实训基地,与龙头企业联合打造一批跨学校跨专业跨区域、紧密对接高端产业和产业高端的产业学院。深入实施企业新型学徒培训,按照“一企一策、一岗一策”的要求制定培养方案,加快培养高素质产业人才队伍。到2025年,全省形成一批实质性的校企合作命运共同体,深化产教融合体制机制改革取得阶段性成效。
建设技能创新人才队伍。定期发布全省及各市紧缺职业(工种)目录,指导职业院校和职业培训机构精准把握重点培训领域,开发贴合企业需求的培训项目和培训方案。注重选聘企业专家和有丰富企业经历的院校双师型教师,培育一批懂产业、懂行业、懂企业的职业培训师。加强职业技能鉴定考评员、专家、质量督导员三支队伍建设。强化紧缺型职业(工种)获证培训和技师、高级技师获证培训。深化与德国等发达国家优质职业教育机构合作,支持国外职业院校和专业培训机构来江苏办学,合作共建职业培训机构。继续开办高技能人才海外研修班,培养一批具备国际视野的后备技能领军人才。开展国(境)外职业资格比照认定工作,为有国(境)外职业技能培训背景的劳动者开展技能等级评价认定服务。广泛开展劳动和技能大赛。

(二)健全终身技能培训制度。
构建终身职业技能培训体系。建立并推行覆盖城乡全体劳动者、贯穿劳动者学习工作终身、适应就业创业和人才成长需要以及经济社会发展需求的终身职业技能培训制度,建设知识型、技能型、创新型劳动者大军。以政府补贴培训、企业自主培训、市场化培训为主要供给,以公共实训机构、职业院校(含技工院校,下同)、职业培训机构和行业企业为主要载体,以就业技能培训、岗位技能提升培训和创业创新培训为主要形式,构建资源充足、布局合理、结构优化、载体多元、方式科学的培训组织实施体系。面向城乡全体劳动者,完善从劳动预备开始、到劳动者实现就业创业并贯穿学习和职业生涯全过程的终身职业技能培训政策体系。完善城乡一体的培训补贴政策,强化就业技能培训、企业职工岗位技能提升培训、高技能人才培训,推进创业创新培训,加强劳模精神、工匠精神和职业素质培育。
创新职业技能培训体制机制。建立健全市场化社会化发展机制,鼓励引导企业、社会各类优质资源兴办职业技能培训机构。完善技能人才多元评价机制,健全以职业能力为导向、以工作业绩为重点、注重工匠精神培育和职业道德养成的技能人才评价体系。完善职业技能等级制度,实行职业资格评价、职业技能等级认定、专项职业能力考核等多元化评价方式,促进评价结果有机衔接。健全质量评估监管机制,对职业技能培训公共服务项目实施目录清单管理,制定政府补贴培训目录、培训机构目录、鉴定评价机构目录,及时向社会公开并动态调整。建立以培训合格率、就业创业成功率和参训人员满意度为主要指标的培训绩效评估体系,健全技能人才培养、评价、使用、待遇相统一的激励机制,树立“技高多得、多劳多得”鲜明导向。
提升职业技能培训基础能力。加强职业技能培训服务能力建设,大力推广“互联网+职业培训”模式,推动云计算、大数据、移动智能终端等信息网络技术在职业技能培训领域的应用,提高培训的针对性、便利度和可及性。加强职业技能培训教学资源建设,完善企业职工就读职业院校弹性学制教育管理相关制度。加快学历证书和职业技能等级证书互通衔接。实施职业技能培训平台建设行动,加强高技能人才培训基地、公共实训基地、职业农民培育基地和创业孵化基地等载体建设,健全覆盖重点和特色行业的技能大师工作室、劳模创新工作室体系,逐步形成覆盖全省的技能实训和创业实训网络。
(三)创新职业技能培训模式。
大力开展企业职工岗位技能培训。支持企业对接我省“产业强链”行动计划,围绕技术创新、生产经营需要,广泛开展适岗培训、岗位技能提升培训、安全技能培训、转岗转业培训、储备性技能培训、技术技能融合性培训等。设立一批跨企业职工培训中心或基地,推出一批企业职工培训示范机构,支持其按规定开展本企业、上下游关联企业以及中小微企业职工技能培训工作。组织培训服务专员主动对接当地工业园区、产业园区,深入规模以上企业,点对点做好培训服务相关工作。推广定向、定岗、订单式、套餐式和项目制培训方式。落实培训补贴预拨政策,按规定核减培训备案和补贴申领材料,提升补贴审核拨付效率,调动企业和培训机构的积极性。
强化重点群体就业技能培训和创业培训。支持职业培训机构与行业协会、人力资源服务机构等建立联合体,面向未就业高校毕业生、退役军人、农村转移就业劳动者、下岗失业人员、禁捕退捕渔民和就业困难人员等群体,精准开展“菜单”式培训和定岗定向培训。持续加大易返贫致贫人口的职业技能培训,向培训对象积极推荐就业岗位。开展求学圆梦行动,设立圆梦助学金,助力农民工和一线职工学历和能力提升。扎实推进快递从业人员、康养服务人员和特殊人群等专项培训,依托技能大师工作室等开展多种形式的创业创新活动。
依托职业院校资源开展高质量培训。支持各类职业院校主动承担培训任务,设立企业职工培训工作站等,为企业提供全方位技能人才培养培训“一站式”服务。促进技工院校承担起各地职业技能培训和技能评价主阵地责任,支持具备条件的技工院校积极提供第三方评价服务,主动与中小微企业、院校、培训机构等合作,加快推进考核点布局。将技工院校开展职业培训和技能等级认定工作,特别是企业新型学徒制培训、高技能人才培训情况作为学校办学考核评估和项目建设的重要依据。
规范开展线上培训。大力开展线上培训,紧密结合劳动者需求和企业生产经营实际需要,推动线上线下培训融合。制定“互联网+职业技能培训”平台及资源运营服务规范,加快开发网络培训课程资源,增加培训职业(工种)。鼓励各地依托部、省推荐的优质线上平台开展培训。加强线上培训规范管理,实现学习过程可查询、可追溯。在遵循技能培训规律的基础上,鼓励各地探索不同职业(工种)线上线下培训时长的合理比例,确保培训质量。
八、加强劳动合法权益保障,构建更加和谐劳动关系
优化劳动者就业环境,健全劳动关系协商协调机制,加大对工资收入分配的调节力度,推行劳动人事争议多元处理模式,提升劳动保障监察执法效能,完善多层次社会保障体系,促进劳动者体面劳动、全面发展。
(一)推进劳动者实现体面劳动。
促进劳动报酬合理增长。坚持按劳分配为主体、多种分配方式并存,提高劳动报酬在初次分配中的比重,着力增加劳动者特别是一线劳动者劳动报酬,提高职工工资占地区生产总值和企业收益比重。完善企业工资制度,健全工资合理增长机制和支付保障机制,着力提高低收入群体收入,扩大中等收入群体。健全企业薪酬调查和信息发布机制,为企业合理确定工资水平提供更具针对性指导。完善最低工资标准评价和调整机制,充分发挥最低工资对低收入群体的提低作用。建立完善国有企业市场化薪酬分配机制,指导企业正确处理劳动要素与技术、管理、资本等生产要素之间的分配关系。推进落实技能人才薪酬分配指引,引导企业建立多层级的技能人才职业发展通道,完善体现技能价值激励导向的工资分配制度。针对灵活就业特点,鼓励企业建立按次提成、计件取酬、周薪、日薪等薪酬发放制度。
增强劳动者就业稳定性。支持企业向产业价值链高端升级,从技术改进、效率提升、管理优化等层面挖潜增效,做好长期的人力资源规划和储备,加强人文关怀,培育助力自身发展、稳定有归属感和认同感的熟练技术工人队伍。健全劳动合同制度,鼓励企业与劳动者签订长期或无固定期限劳动合同,规范农民工、劳务派遣工等劳动合同签订,不断提高劳动合同履行质量。
改善劳动者工作环境。顺应产业转型升级,加快自动化设备、工业机器人、人工智能等技术深度应用,推动简单重复的工作环节和“危繁脏重”的工作岗位尽快实现自动化智能化替代,促进低端体力型岗位向高端技能服务型岗位升级,着力改善传统领域特别是生产一线的低技能劳动者工作环境。实施工伤预防五年行动计划,加强劳动者安全生产和职业健康保护。加大职业病防治知识宣传教育。深入推进危险化学品、煤矿、非煤矿山、消防、道路运输、交通运输和渔业船舶、城市建设、开发区、危险废物等重点行业领域专项整治和化工产业整治提升行动,坚决遏制较大及以上生产安全事故。
(二)健全劳动关系协调机制。
深化和谐劳动关系创建。积极推动企业落实主体责任,开展劳动关系和谐企业创建专项行动,加大劳动关系和谐企业指导培育、评估认定和正向激励力度,加强典型示范和宣传引导,营造构建和谐劳动关系的良好环境。

完善劳动关系三方协调机制。完善政府、工会、企业共同参与的劳动关系协商协调机制,推动开发区(工业园区)、乡镇(街道)和行业产业三方组织机制建设,积极推动建立多层级劳资沟通协商机制。完善协调劳动关系三方运行制度,提升三方机制运行效能,充分发挥三方机制在提升就业质量、稳定就业岗位方面的独特作用。
强化企业用工指导服务。加大企业用工指导服务力度,积极推广应用电子劳动合同,构建常态化、精准化的服务企业长效机制。探索劳务派遣企业信用管理。严格落实国家规定的工时制度和特殊工时管理规定,进一步推动落实带薪年休假制度。推进集体协商集体合同制度扩面提质,联动开展集体协商要约行动,分类精准开展专项集体协商,指导生产经营存在较大困难的企业充分发挥集体协商稳定就业岗位的重要作用。贯彻工会劳动法律监督办法,维护职工合法权益。完善劳动关系形势分析制度,建立健全劳动关系风险监测预警制度,防范劳动关系领域系统性、区域性、局部性风险。
(三)强化矛盾调处和执法维权。
强化调解仲裁质效管理。加强调解仲裁标准化、规范化专业化建设,健全多部门协作参与、有序高效的劳动人事争议预防化解机制,构建专业性劳动人事争议调解与人民调解、行政调解、司法调解的联动工作体系。完善基层调解、行业调解等组织建设,积极吸纳律师、专家学者等法律工作者担任兼职仲裁员。深化仲裁庭审方式改革,简化和优化办案程序,推行案件办理繁简分流机制,完善立案、庭审、送达等制度规范。
优化劳动者权益保护机制。全面畅通网络、电话、窗口等维权渠道,严格落实首问负责制,“线上线下”同步接受各类举报投诉信息,方便劳动者全天候快速维权。依托全省一体化信息平台劳动保障监察系统,健全工资支付监控预警体系,完善预警指标体系和应急处理机制,及时发现和有效消除劳动关系风险隐患。强化重点领域专项治理,完善农民工工资支付保障制度机制,确保农民工工资按时足额发放。
加强劳动用工信用监管。完善劳动用工领域信用评价标准,通过信息系统对用人单位进行全面的信用评价,对不同信用等级企业实施差异化监管措施。建立劳动保障信用信息异议处理和信用修复机制,明确办理规范和具体流程,引导用人单位自觉维护和提升诚信水平。定期公布重大劳动保障违法行为,完善拖欠农民工工资严重失信主体名单管理制度,做到应列尽列,实现部门数据共享,实施联合惩戒。
(四)提供可靠充分的社会保障。
健全多层次养老保障体系。稳步落实基本养老保险全国统筹改革方案,全面实施基金省级统收统支的企业职工养老保险省级统筹。把握就业新的增长点和就业形态的新变化,深入实施全民参保计划,完善适应新就业形态的社保缴费政策和运行机制,努力实现应保尽保。积极发展企业年金,完善职业年金制度,建立个人养老金制度,推动多层次多支柱养老保险体系建设。制定新的被征地农民社会保障办法,将符合条件的被征地农民纳入城乡社会保障体系。
深化医疗保障制度改革。巩固扩大参保覆盖面,实现更高质量的“全民医保”。优化参保结构和缴费服务,做好跨统筹地区和跨制度参保的转移接续和待遇衔接。规范统一基本制度,完善公平适度的待遇保障机制。全面做实基本医疗保险和生育保险市级统筹,推动实现省级统筹,稳定参保人员住院费用待遇保障水平。改革职工基本医疗保险个人账户,建立健全门诊共济保障机制。健全重大疾病医疗保险和救助制度,筑牢医疗救助托底保障防线。推进职工补充医疗保险、商业补充医疗保险、慈善援助、医疗互助等高质量发展,更好满足多元医疗保障需求。
建设积极稳健的失业保险制度。完善失业保险省级调剂金制度,推进失业保险基金省级统筹。加强失业保险参保扩面工作,推动中小微企业、农民工等单位和人群参加失业保险,进一步畅通失业保险待遇申领渠道。完善失业保险金与物价上涨挂钩联动机制,更好保障失业人员基本生活。完善失业保险支持参保企业稳岗、参保职工提升技能政策体系,提高失业保险基金使用效率,更大发挥保生活、防失业、促就业功能作用。
不断扩大工伤保险制度覆盖面。推进超过法定退休年龄人员、实习生参加工伤保险工作。健全工伤预防联防联控机制,开展尘肺病重点行业工伤保险扩面专项行动,持续推进建筑、交通运输、水利等工程建设项目和危化品行业工伤保险应保尽保,切实保障高风险行业劳动者的合法权益。推进工伤保险省级统筹提质增效,完善工伤保险待遇项目标准,科学合理提高工伤保险待遇水平,逐步消除地区发展不平衡带来的待遇不均衡,不断增强工伤职工的获得感。
九、强化规划实施组织保障,打造高质量就业先行区
统筹协调、综合保障江苏省“十四五”高质量就业规划有效实施,积极推动就业领域重点项目、重点任务试点工作,着力打造高质量就业先行区。
(一)加强组织领导。
贯彻党中央、国务院决策部署,把高质量就业工作摆上重要突出位置,纳入各级政府年度重点工作内容,层层抓好落实。加强对高质量就业促进工作的领导,强化各级政府促进就业责任,政府主要负责同志为本地区就业工作第一责任人。充分发挥各级就业工作小组协调机制作用,做好重要任务的分解细化,推进部门协同,形成工作合力,确保各项目标任务完成。开展规划动态监测、中期评估和总结评估,及时总结推广好经验好做法。凝聚各方力量,更好地发挥人民团体以及其他社会组织的作用,充分调动社会各方促进高质量就业的积极性。
(二)强化就业监测。
改革就业统计制度,开展城镇净增就业统计试点,做实就业统计数据,规范城镇登记失业率统计,适时启动城镇调查失业率月度发布工作。加强全省就业数据归集分析使用,实时监测就业形势变化。组织实施就业岗位调查,开展重点群体失业监测,加强招聘求职、移动通信等大数据分析。建立健全失业监测预警系统,完善企业规模裁员减员及突发事件报告制度,密切关注重点地区、重点行业、重点性质、重点规模的企业用工情况。做好就业领域来信来访办理工作,合理引导社会预期。
(三)完善就业调控。
建立就业优先政策评估指标体系、高质量就业指标体系,加强就业数据与宏观经济数据的比对分析,坚持点面结合,开展就业政策评估和就业形势分析研判,及时解决促进高质量就业面临的重点难点问题。强化就业领域重大突发事件应急处置,加强分级政策储备,制定就业工作应急预案,完善跨层级、跨部门、跨区域的重大风险协同应对机制,防范化解规模性、结构性、行业性、区域性失业风险,妥善应对社会舆论热点,牢牢把握就业调控工作主动权。
(四)提高资金效益。
对本规划确定的重点任务,加大省级和地方财政支持力度。根据高质量就业状况和工作目标任务变化情况,做好资金需求预测,及时调整就业补助资金预算,确保各项就业补贴政策落实到位。强化资金预算执行和监督,定期开展资金使用绩效评估,着力提高就业补助资金使用效益。规范就业补助资金管理,确保资金安全。扩大就业领域社会资本进入,引导带动社会资本在就业创业服务、技能培训、职业教育、就业基础设施建设等方面发挥作用。
(五)强化推进落实。
建立高质量就业工作目标责任制、工作督查考核机制,定期开展就业工作督查,推动重大政策落地落实。注重发挥正向激励作用,优化实施考核评价方法,加大对高质量就业工作先进地区和单位的表扬激励,推进考核结果运用,引导各地真抓实干、担当作为、竞相发展。
